當前位置:返回首頁 > 信息公開 > 主要業績主要業績
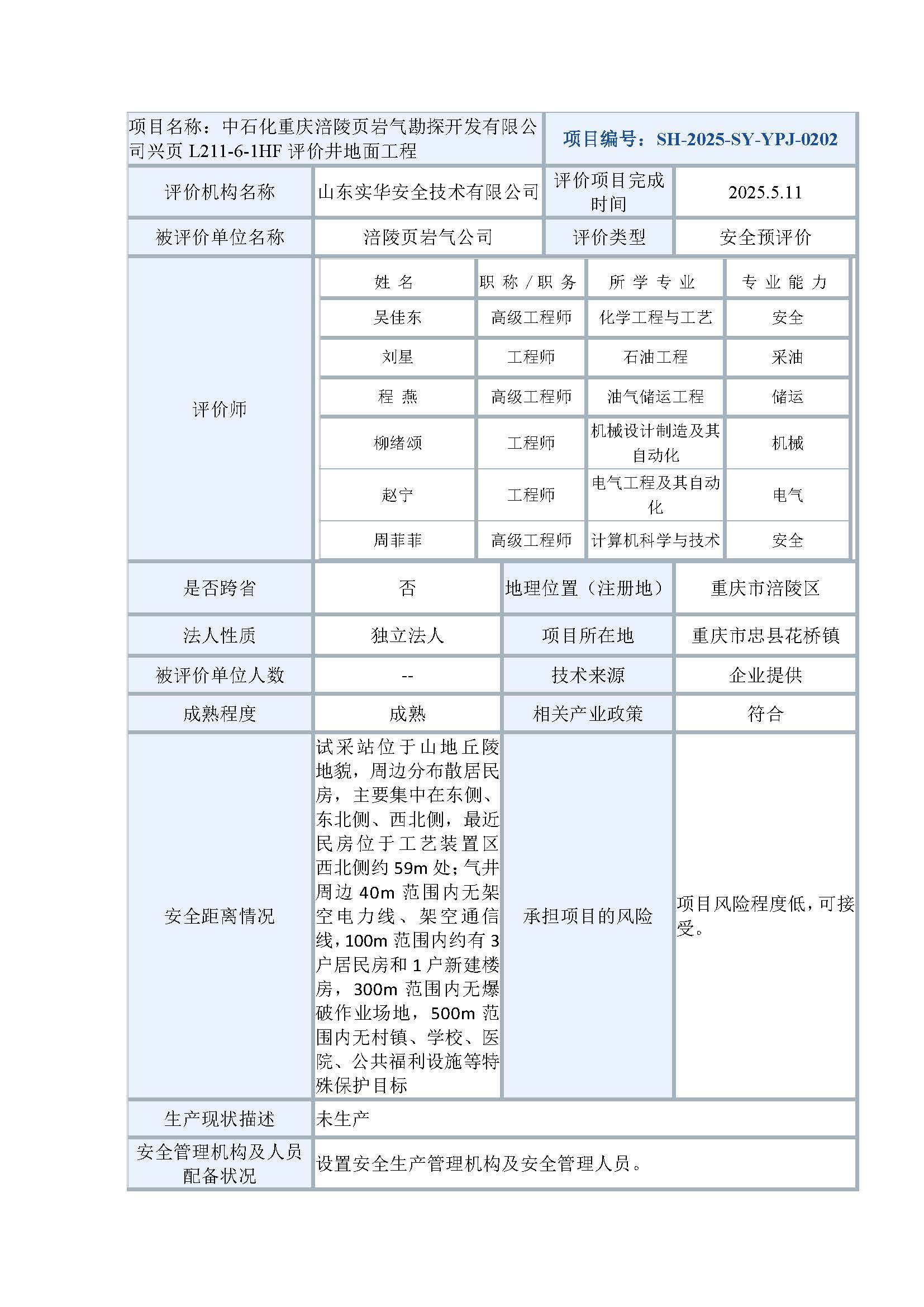
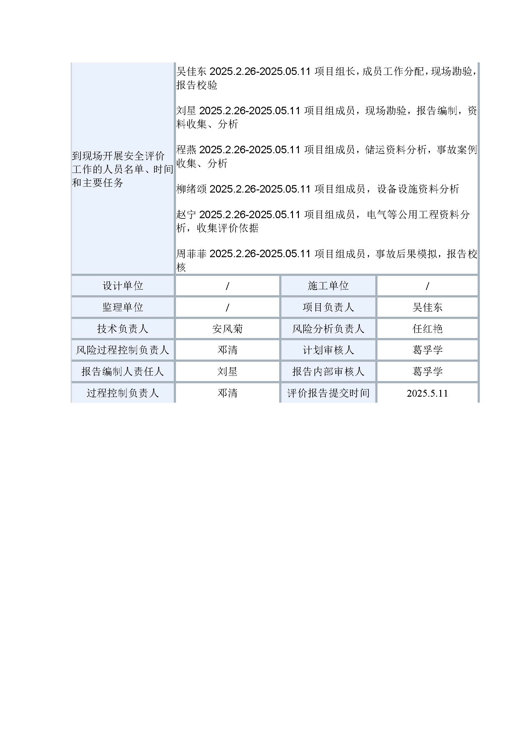
中石化重慶涪陵頁岩氣勘探開發有限公司興頁L211-6-1HF評價井地麵工程安全預評價
發布時間:2026-04-08 10:34:48
相關新聞
- 2020-08-25 ·安監總管三[2011]95號《國家安全監管總局關於公布首批重...
- 2020-08-25 ·山東省冶金等工貿行業安全專項整治三年行動實施方案
- 2020-08-25 ·山東省非煤礦山安全專項整治三年行動實施方案
- 2020-08-25 ·山東省危險化學品安全專項整治三年行動實施方案






